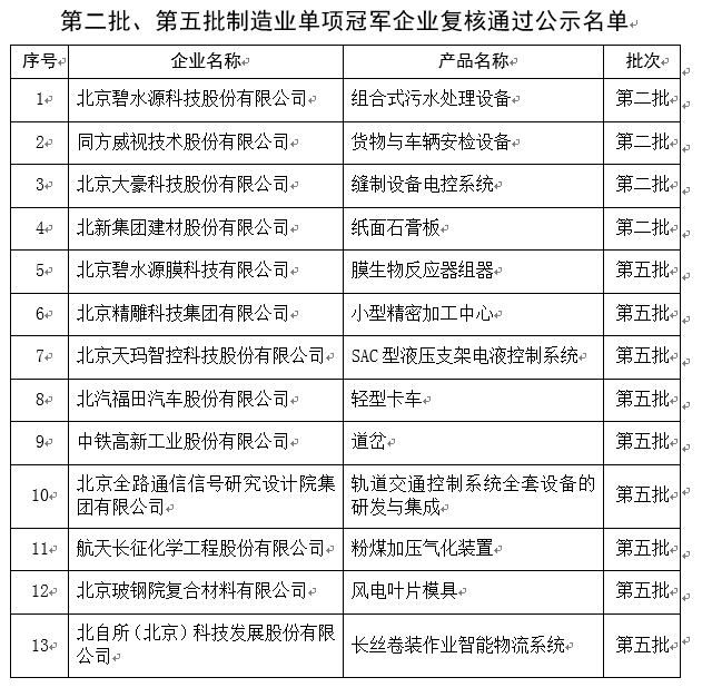
今天,各省市工信廳(局)陸續(xù)披露第八批制造業(yè)單項(xiàng)冠軍企業(yè)和通過復(fù)核的第二批、第五批制造業(yè)單項(xiàng)冠軍企業(yè)名單,其中不乏儀器儀表行業(yè)企業(yè)的身影,小編做了摘取,以饗讀者。

北京市


上海市


重慶市
大連市




四川省


安徽省















